指尖四川麻将

指尖四川麻将 要闻

当前位置: 网站指尖四川麻将 >> 指尖四川麻将 要闻 >> 正文

指尖四川麻将 靶向分子探针与药物化学生物学团队在国际权威期刊发表纳米催化抗肿瘤的最新研究成果

日期:2025-06-13  来源:   点击:

近日,指尖四川麻将 指尖四川麻将 靶向分子探针与药物化学生物学团队与中山大学合作,在纳米催化抗肿瘤方向取得新进展。相关成果发表在国际权威期刊《Angewandte Chemie International Edition》上,指尖四川麻将 为论文第一单位,指尖四川麻将 青年教师杨刚刚博士为论文第一作者。研究工作得到了国家自然科学基金等项目的支持。

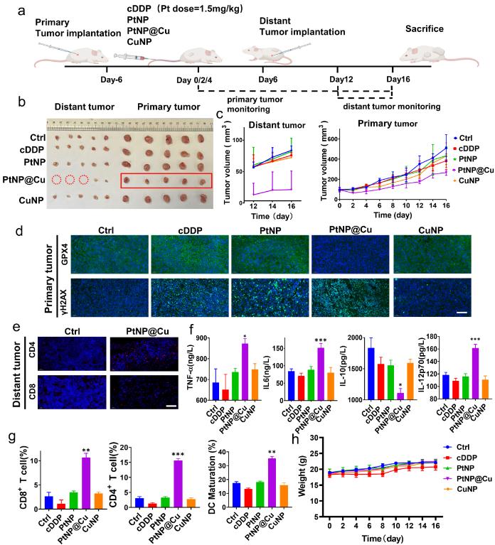
铂类抗癌药物(如顺铂)因“脱靶效应”导致疗效受限,主要表现为药物利用率低、副作用显著及耐药性问题。现有研究虽通过靶向递送或增强活性氧(ROS)等策略改善效果,但仍难以避免细胞质中铂药物的过早释放及谷胱甘肽(GSH)介导的解毒。为解决这一难题,团队开发了一种双锁保护的铂(II)纳米药物PtNP@Cu,其通过级联催化-氧化还原反应实现顺铂(cDDP)的肿瘤特异性“核内原位激活”,并伴随癌细胞铁死亡诱导,从而显著提升化疗-免疫治疗效果。

(双锁保护纳米药物PtNP@Cu的组装及作用机制示意图)

(双锁保护的纳米药物PtNP@Cu在体外级联催化氧化释放药物的表征)

(双锁保护的纳米药物PtNP@Cu在体内的抗肿瘤治疗效果评估)

铂类药物的疗效常受限于低利用率、副作用及铂耐药性。本研究开发了一种双锁保护的Pt(II)纳米药物PtNP@Cu,其通过级联催化-氧化还原反应实现顺铂(cDDP)的解锁,从而在肿瘤细胞核内实现顺铂的原位激活并诱导铁死亡。该设计避免了活性Pt(II)物种在正常细胞或癌细胞胞质中的过早释放,确保Pt-DNA交联的肿瘤特异性最大化。同时,级联反应诱导的谷胱甘肽(GSH)耗竭与活性氧(ROS)生成导致癌细胞铁死亡,进一步减少GSH介导的顺铂解毒作用,克服铂耐药性并增强免疫原性,最终实现高效肿瘤特异性化疗及体内抗肿瘤免疫。此工作为全面解决铂类药物利用率低、副作用及耐药性问题提供了新策略,并为化学-免疫治疗提供了新思路。

//doi.org/10.1002/anie.202500996(撰稿:杨刚刚;审稿:韩新亚、黄宇弦)